🙋♂️FAQ(Frequently Asked Questions)
Bittle vs Bittle X
The doc seems to refer to Bittle and Bittle X interchangeably. Why is that?
Bittle and Bittle X are from the same family and share a lot of common things, except for the microcontroller difference where Bittle X uses BiBoard and Bittle uses NyBoard. So we just refer to Bittle most of the time without specifically mentioning Bittle X.
The difference of mainboards
The differences in specifications of different mainboards are shown in the figure below:

Sound
What do different melodies from the board mean?
Please refer to the Buzzer beep meaning.
How to adjust the buzzer volume?
For NyBoard, please refer to Mute/Unmute the buzzer beep.
For BiBoard, please refer to Adjust the buzzer volume.
Software
When using the mobile app, I found that my Petoi robot(Bittle or Nybble) was walking very slowly.
Try turning off the Gyro in the mobile app, as shown in the following picture:

When using the mobile app, Bittle cannot turn back up now.
Try turning on the Gyro in the mobile app, as shown in the following picture:

Bittle doesn't walk very stable.
Make sure you calibrate the joints with the included L-shaped tuner and understand the references
Remove the rubber toe covers
Turning off the Gyro will make slow gaits more stable
When I use the play dead command with the mobile app, Bittle seems to be stuck in a forever loop trying to play dead again and again.
There's a known bug in one of the older firmware. Please upgrade to the latest firmware.
NyBoard can't upload firmware
The error that occurs when uploading the sketch is shown below:


Why there are two calibration stages?
There are two calibration steps for different components.
Because the controller board has limited resources, we divide the program into two stages.
In the first stage, we upload the program and large data to the onboard EEPROM (hard disk) and use the remaining programming space to calibrate the IMU, a sensor that measures the body orientation. The board should be leveled and untouched during the (IMU) calibration.
In the second stage, we upload the standard functional code. For the first-time configuration, we need to enter the (joint) calibration state and attach the legs in the right direction.
If you use the Arduino IDE to set up the board, you will handle those stages explicitly. The Petoi Desktop App can finish the two-stage uploading in the background. The mobile app can work only with an already configured board. Its (joint) calibration is only for attaching the legs.
If I buy the pre-assembled Bittle, does it still need to be calibrated?
Yes, you still need to use the desktop app/mobile app/Arduino IDE to fine-tune the joints if your robot doesn't walk very stable.
If I buy a microcontroller such as NyBoard or BiBoard alone, do I have to buy a separate software program to make it work?
Our microcontrollers are specifically designed for our robots. The open source code is free to use and can be downloaded on GitHub.
Could Python be used to control any Petoi robot?
You can use Python to control any Petoi robot. The scripts can work either on your computer and connect to the robot wired or wirelessly.
Can your robot (Bittle / Nybble) function on its own? Or does it only work with the commands I give it? Also, can it learn?
It follows your instructions via the infrared remote, mobile app, or desktop app. It can also do random behaviors if you enable the random mode. Best of all, the program is open source on GitHub, and you can refer to the relevant technical documents to create new skills for your robot.
When running the Petoi Desktop App in MacOS14.1 (Sonoma), the buttons are not responsive. How to solve this problem?
This is due to the incompatibility of the Python Tk library with MacOS. The temporary solution is that you can press the button and drag the mouse slightly at the same time.
How to set up Arduino IDE on ChromeOS (for Chromebook)
Download the Arduino IDE(e.g. 1.8.19) for Linux from https://github.com/arduino/Arduino/releases/download/1.8.19/arduino-1.8.19.tar.xz
Install it on the Chromebook. Please refer to the video at https://www.youtube.com/watch?v=2cve6n4LZqI
Plug the USB adapter with a USB data cable (for NyBoard) or USB type-C data cable (for BiBoard) into the robot's microcontroller and the Chromebook.
Set the Chromebook Linux VM to recognize the USB port
Settings => Advanced => Developers => Linux development environment => Manage USB devices => USB Serial (turn on)
Unable to find the OpenCat library
If you have downloaded and unzipped the OpenCat folder but see the following error:
You should rename the unzipped OpenCat-main folder to OpenCat so that the OpenCat.ino matches the root name.
For more information, please refer to: https://docs.petoi.com/arduino-ide/upload-sketch-for-nyboard#setup-process
BTW, you also can upload the firmware via the Petoi Desktop App:
https://docs.petoi.com/upload-firmware https://docs.petoi.com/desktop-app/firmware-uploader
I'm on Windows 11 and cannot find the robot in the Bluetooth device list
Try to set "Bluetooth devices discovery" to "Advanced" as follows:

How to install the CP210x driver on Windows
In the Device Manager, if you open the Other devices list, you may see a CP210X device with a triangle exclamation sign. Right-click it to find the "update driver" option, then select the enclosing folder of your downloaded driver to install.

When use mobile App connects to the robot, it indicates "The device doesn't seem to be a Petoi robot."
When connecting, the app will send handshake signals to the robot, and the robot should be running the firmware in standard mode to respond correctly. If the app returns a "not Petoi robot" error, it's probably due to a firmware issue. Please follow this debugging process:

[1]. Please check the version of the app as follows:


App Store

Google Play

[2]. For the startup melody in normal mode, please refer to the 00:13 in the video below:
For how to open the serial monitor and input the serial command, please refer to the instructions in the Petoi Doc Center.
[3]. You can upgrade the firmware via the Petoi Desktop App.
For NyBoard, if the firmware can not be upgraded, please refer to NyBoard can't upload firmware
Hardware
How can I easily install the springs into the upper legs of Bittle?
Please check out the forum post discussing installing springs with various tools. Or you can request Bittle upper legs with pre-installed springs
I can't find the toe covers. What are the toe covers for?
The toe covers are for special experiments that require more friction. They are not required for regular walking and performance. We have removed them from the standard kit recently, and you may order them as optional accessories.
Some frame structures are broken. Where can I get replacement parts?
You may contact us. Show the picture of the broken pieces and explain how they broke. You may find the 3D-printable files or get a replacement directly from us.
Bittle's neck is loose and may fall accidentally. How can I reinforce the connection?
Please refer to Bittle's instruction in Final Assembly.
Where can I get the bone shown in Bittle's picture?
The little bone is included in the Intelligent Camera Module box, and it is not being sold separately. You may download its 3D-printable file at: https://github.com/PetoiCamp/NonCodeFiles/blob/master/stl/Bittle_bone.stl
Does it come with a battery, or do you have to buy a lithium battery?
Both Bittle kit and pre-assembled Bittle include one Lithium battery with a built-in charging circuit. You may add more spare batteries.
Does Rasberry Pi require any additional components?
You can solder the 2x5 socket on the NyBoard and then mount the Rasberry Pi on the NyBoard.
Read more at https://docs.petoi.com/api/raspberry-pi-serial-port-as-an-interface
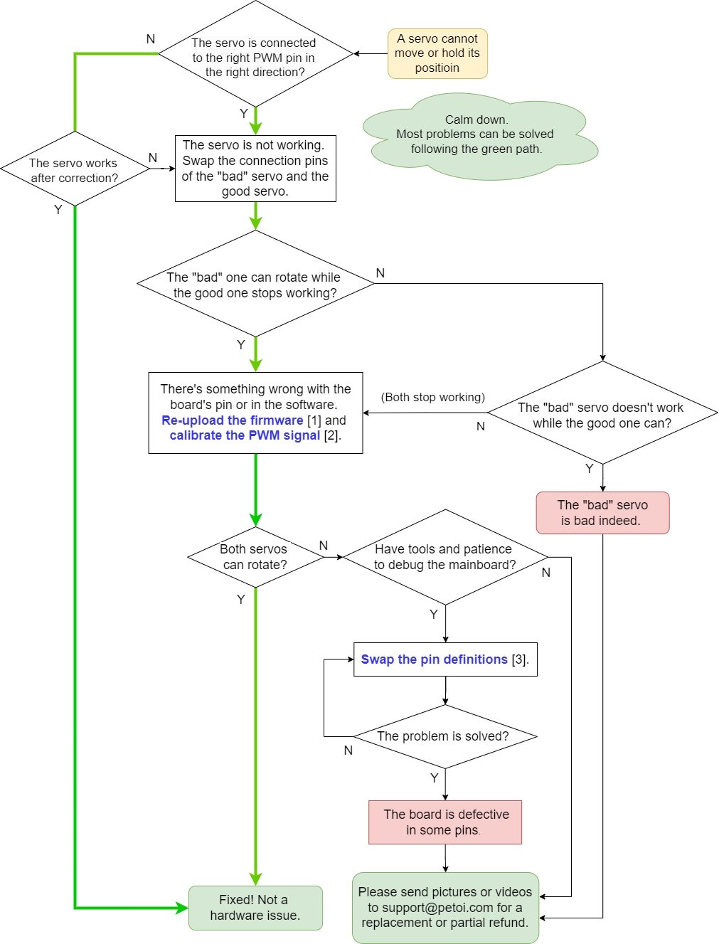
The robot servos don't seem to be working. How to debug the servos?

Quick fix the servo motor engagement
In some cases, the motor's output gear may disengage with the following gear. It will result in an abnormal buzzing sound inside the servo. You can take off the bottom of the servo and push the motor inward very hard until you hear a clicking sound.

The camera module can't work after being connected to the BiBoard extension hat.
Please refer to the FAQ on the MU camera.
The serial port can't be found when using a USB type-C data cable to connect the BiBoard to the computer.
Turn off the battery's power to see if the serial port can appear. Please refer to Connect to BiBoard via USB type-C data cable.
Resources and links
Driver for CH340 USB uploader
Can I use block-based coding with any Petoi robot? Do I need to purchase add-on components/modules?
You can use Petoi Coding blocks to do Scratch-like block-based programming with all of Petoi robots.
There's nothing else to purchase.
