🙋♂️FAQ(Frequently Asked Questions)
Bittle vs Bittle X
The doc seems to refer to Bittle and Bittle X interchangeably. Why is that?
The differences in mainboards

Sound
What do different melodies from the board mean?
How to adjust the buzzer volume?
Software
BiBoard can not upload firmware on Windows OS.
When using the mobile app, I found that my Petoi robot was walking very slowly.

When using the mobile app, my Petoi robot can't self-right after it's upside down.

My Petoi robot doesn't walk very stably.
When I use the play dead command with the mobile app, my Petoi robot seems to be stuck in a forever loop trying to play dead again and again.
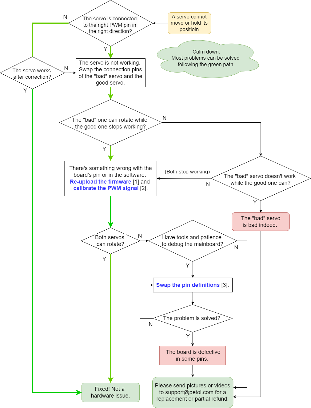
The robot servos don't seem to be working. How to debug the servos?

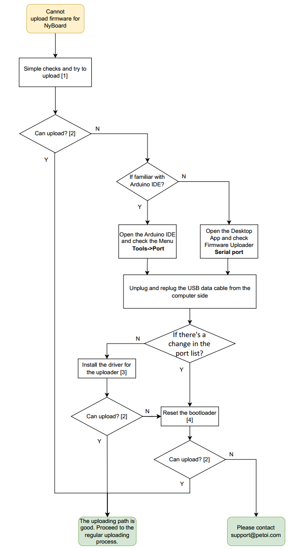
NyBoard can't upload firmware


Why are there two calibration stages?
If I buy the pre-assembled Bittle, does it still need to be calibrated?
If I buy a microcontroller such as NyBoard or BiBoard alone, do I have to buy a separate software program to make it work?
Could Python be used to control any Petoi robot?
Can your robot (Bittle / Nybble) function on its own? Or does it only work with the commands I give it? Also, can it learn?
When running the Petoi Desktop App in MacOS14.1 (Sonoma), the buttons are not responsive. How to solve this problem?
How to set up Arduino IDE on ChromeOS (for Chromebook)
Unable to find the OpenCat library
I'm on Windows 11 and cannot find the robot in the Bluetooth device list

How to install the CP210x driver on Windows for BiBoard V0?

When I use the mobile App to connect to the robot, it indicates "The device doesn't seem to be a Petoi robot".





Hardware
Does it come with a battery, or do I have to buy a separate battery?
My robot battery isn't charging. What's going on?
How can I easily install the springs into the upper legs of Bittle?
Does it come with a battery, or do I have to buy a separate battery?
My robot battery isn't charging. What's going on?
How can I easily install the springs into the upper legs of Bittle?
I can't find the toe covers. What are the toe covers for?
Some frame structures are broken. Where can I get replacement parts?
Bittle's neck is loose and may fall accidentally. How can I reinforce the connection?
Where can I get the bone shown in Bittle's picture?
Does Raspberry Pi require any additional components?
Quick fix of the servo motor engagement

The camera module can't work after being connected to the BiBoard extension hat.
The serial port can't be found when I use a USB type-C data cable to connect the BiBoard to the computer.
Resources and links
Driver for CH340 USB uploader
Can I use block-based coding with any Petoi robot? Do I need to purchase add-on components/modules?

Last updated
